【文法】01 基本階陳述
【前言】
這篇原本是我之前因某些原因寫的一篇教學文的草稿。然後,因為某些原因,這篇文一直維持在草稿的狀態。這幾天想起,於是把它找了出來,稍做修改,並加上答案。
W (我在學韓文) 發表在 痞客邦 留言(49) 人氣(145,047)

【文法整理】‘-아/어/여서’、‘-(으)니까’和‘-기 때문에’
韓文裡,可以用來表示原因或理由的句型有好幾個。這些句型,有些是屬於初級文法,有些是中級文法,還有一些是高級文法。
今天要跟大家分享的文法整理是初級的句型:‘-아/어/여서’、‘-(으)니까’和‘-기 때문에’。這三個句型很常見。但因為都是可以用來表示原因或理由的文法,所以對初學者而言,是屬於比較容易搞混的文法。
每次寫文法整理,對我自己都有很大的幫助。希望這個文法整理也能夠對大家有所幫助。 ^^
W (我在學韓文) 發表在 痞客邦 留言(86) 人氣(26,651)

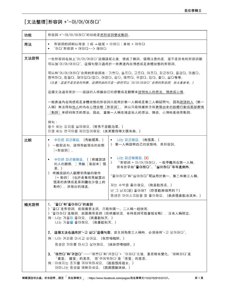
【文法整理】形容詞 + 아/어/여하다
今天要跟大家分享的是「形容詞 + 아/어/여하다」的文法整理。
這個文法整理是為了要回答網友 튤립꽃 之前在部落格提問的“形 + (아/어/여)하다”的文法問題。因為 튤립꽃 的提問,讓我
有機會可以復習和重新學習「形容詞 + 아/어/여하다」這個文法,因此決定為這個文法寫個整理。(謝謝 튤립꽃的提問。!)
W (我在學韓文) 發表在 痞客邦 留言(74) 人氣(18,597)

【文法整理】‘ㅎ’不規則詞形變化
今天要跟大家分享的是不規則詞形變化整理的第七篇(也是最後一篇)——‘ㅎ’。在韓文的幾個不規則詞形變化之中,‘ㅎ’的變化對我而言算是有點混淆的一個。不知是不是因為之前學的時候,一次看到很多顏色都是不規則詞形變化,就突然覺得頭昏腦漲的關係。:) 大家覺得‘ㅎ’的變化是屬於較簡單的還是難的呢?
W (我在學韓文) 發表在 痞客邦 留言(0) 人氣(10,038)

【文法整理】‘ㅂ’不規則詞形變化
今天要跟大家分享的是不規則詞形變化整理的第六篇——‘ㅂ’。在韓文的幾個不規則詞形變化之中,‘ㅂ’的變化對我而言算是比較容易記住的一個。不知大家覺得‘ㅂ’的變化是屬於較簡單的還是難的呢?
跟之前的其他文法整理的分享一樣,我在製圖前後有檢查過這個整理的內文。不過,有時可能會有盲點,若發現圖裡有錯誤,敬請告知,謝謝。還有,若有疑問,歡迎提出來,大家一起討論互相學習。^^
W (我在學韓文) 發表在 痞客邦 留言(0) 人氣(17,795)
【文法整理】助詞 ——‘이/가’ 、‘은/는’、‘을/를’
‘이/가’ 、‘은/는’、‘을/를’等助詞,一般大概是在學會了韓語的40音之後不久,就會學到的韓語初級文法。大概是因為中文裡沒有相對應的助詞,因此在初學學到這些助詞時,有許多初學者都覺得很混淆,尤其是‘이/가’ 和‘은/는’。個人一直覺得,在學語言時,有些部份是須要多閱讀多練習,才可以學會自由地運用。‘이/가’ 和‘은/는’就是這樣的一個例子,雖然這些是在初級時就學到的文法點。老實說
,自學韓語這麼多年來,很慚愧地,我仍覺得‘이/가’ 和‘은/는’不好掌握。有時請韓國朋友幫我看文章時,偶爾還是會被糾正用錯助詞的地方(比如說該用‘이/가’我卻用‘은/는’,或是相反的情況)。
希望自己藉著這次的文法整理,可以釐清自己對這兩個文法點的認識。也希望這個文法整理可以幫到和我一樣對‘이/가’ 和‘은/는’有點熟又不太熟的朋友。:)
W (我在學韓文) 發表在 痞客邦 留言(138) 人氣(9,052)

【文法整理】‘ㅅ’不規則詞形變化
[2017.04.04更新:修正第一張圖裡的錯誤
,빼앗요(X),빼앗아요(O)。]
今天要跟大家分享的是不規則詞形變化整理的第五篇——‘ㅅ’。
W (我在學韓文) 發表在 痞客邦 留言(6) 人氣(5,624)

【文法整理】‘르’不規則詞形變化
今天要跟大家分享的是不規則詞形變化整理的第四篇——‘르’。‘르’和‘ㄹ’看起來相似,但‘르’的不規則變化和之前分享過的‘ㄹ’的不規則變化是兩種不同的變化規則,希望我沒有讓大家覺得很混淆。XDD
另,我在製圖前後有檢查過這個整理的內文,不過有時可能會有盲點。若發現圖裡有錯誤,敬請告知,謝謝。還有,若有疑問,歡迎提出來,大家一起討論互相學習。^^
W (我在學韓文) 發表在 痞客邦 留言(0) 人氣(10,861)

【文法整理】‘ㄷ’不規則詞形變化
之前分享了‘ㅡ’和‘ㄹ’不規則詞形變化的整理。發覺日前在整理‘’不規則詞形變化時,不僅是一種復習,也是一種再學習。因此決定有空時繼續整理其它的不規則詞形變化,讓自己以後不再為不規則詞形變化而頭痛。
今天要跟大家分享的是‘ㄷ’不規則詞形變化整理。若發現有誤,敬請告知。還有,若有疑問,歡迎提出來,大家一起討論互相學習。^^
【2016.5.31 更新】
W (我在學韓文) 發表在 痞客邦 留言(0) 人氣(17,310)

【文法整理】‘ㅡ’不規則詞形變化
昨日分享了‘ㄹ’不規則詞形變化的整理,突然想起了這個很久以前曾經在臉書分享過
的‘ㅡ’不規則詞形變化整理。個人覺得,比起其它的韓文不規則詞形變化,‘ㅡ’不規則詞形變化的規則應該算是比較簡單,也比較容易記住的一個。^^
W (我在學韓文) 發表在 痞客邦 留言(2) 人氣(9,765)